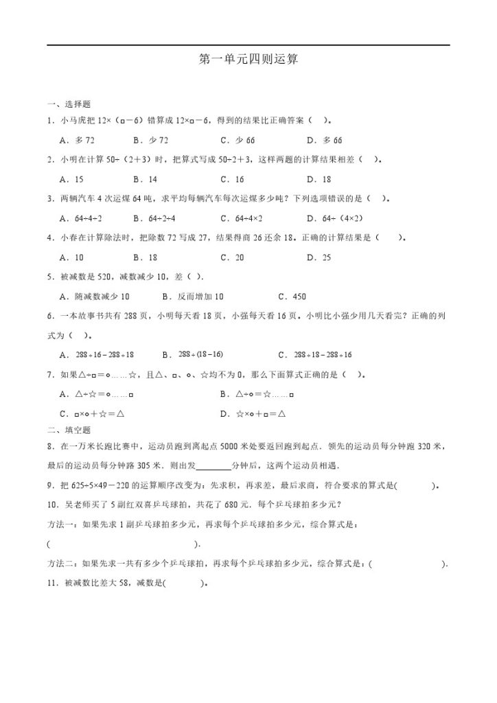
(典型易错题)第一单元四则运算–学年四年级下册数学尖子生培优(人教版)-可达学习资料
可达教辅学科资料,小学初中复习资料,老师教师课件
  • 小学资料
    • 一年级
    • 二年级
    • 三年级
    • 四年级
    • 五年级
    • 六年级
  • 初中资料
    • 七年级
    • 八年级
    • 九年级
  • 资料打包
    • 小学打包
    • 初中打包
  • 免费资料
    • 小学免费
    • 初中免费
开通会员
黄金代理
黄金代理
黄金代理开通黄金代理
  • 官方资料全部免费
  • 其他用户资料5折购买
  • 推广返利50%
  • 创作分成50%
开通黄金代理
钻石代理
钻石代理
钻石代理开通钻石代理
  • 官方资料全部免费
  • 其他用户资料5折购买
  • 推广返利80%
  • 创作分成80%
  • 官方一对一指导推广
开通钻石代理
  • 登录
  • 注册
  • 小学资料
    • 一年级
    • 二年级
    • 三年级
    • 四年级
    • 五年级
    • 六年级
  • 初中资料
    • 七年级
    • 八年级
    • 九年级
  • 资料打包
    • 小学打包
    • 初中打包
  • 免费资料
    • 小学免费
    • 初中免费
开通会员 尊享会员权益
登录
注册
找回密码

快速登录

  • 首页
  • 小学资料
  • 四年级
  • 正文

(典型易错题)第一单元四则运算–学年四年级下册数学尖子生培优(人教版)

达达老师教辅资料(收徒亲带)的头像-可达学习资料
达达老师教辅资料(收徒亲带)等级-LV10-可达学习资料
2年前更新
关注私信
336
图片[1]-(典型易错题)第一单元四则运算–学年四年级下册数学尖子生培优(人教版)-可达学习资料

(典型易错题)第一单元四则运算--学年四年级下册数学尖子生培优(人教版)-可达学习资料
(典型易错题)第一单元四则运算–学年四年级下册数学尖子生培优(人教版)
此内容为付费资源,请付费后查看
会员专属资源
黄金代理免费钻石代理免费
您暂无购买权限,请先开通会员
开通会员
付费资源
© 版权声明
文章版权归作者所有,未经允许请勿转载。
THE END
四年级小学资料
喜欢就支持一下吧
点赞6 分享
QQ空间微博QQ好友海报分享复制链接
收藏
达达老师教辅资料(收徒亲带)的头像-可达学习资料
达达老师教辅资料(收徒亲带)等级-LV10-可达学习资料关注
1.1W+06.4W+35.3W+
客服微信:keda9101
资料购买目录-可达学习资料
资料购买目录
资料购买目录
2年前 70
【打包购买】一年级上册资料-可达学习资料
【打包购买】一年级上册资料
【打包购买】一年级上册资料
2年前 65
【打包购买】六年级下册资料-可达学习资料
【打包购买】六年级下册资料
【打包购买】六年级下册资料
2年前 60
【打包购买】八年级上册资料-可达学习资料
【打包购买】八年级上册资料
【打包购买】八年级上册资料
2年前 59
【打包购买】四年级上册资料-可达学习资料
【打包购买】四年级上册资料
【打包购买】四年级上册资料
2年前 58
【北师大数学】期末典型易错题押题卷–学年五年级上册数学高频易错强化训练(北师大版)-可达学习资料
【北师大数学】期末典型易错题押题卷–学年五年级上册数学高频易错强化训练(北师大版)
【北师大数学】期末典型易错题押题卷–学年五年级上册数学高频...
2年前 57

上一篇

【苏教版】课时练习(123份)

下一篇

0220 四年级下册必考八大类型应用题汇总
  • 可达教辅学科资料,小学初中复习资料,老师教师课件

    可达资料网,专注中小学学习资料分享!
  • 首页 免费资料 发布资料 客人中心

    Copyright © 2024 · 派派兔学习资料 · 由可达团队技术支持.
    扫一扫加微信-可达学习资料
  • 客服微信-可达学习资料

    客服微信
在手机上浏览此页面

登录
没有账号?立即注册
手机号
验证码
账号密码登录
用户名/手机号/邮箱
登录密码
找回密码 | 免密登录

社交账号登录

注册
已有账号,立即登录
设置用户名
设置密码
重复密码
扫码登录
使用其它方式登录或注册扫码登录